Aufgabe D — Temperaturmessung mit einem elektromagnetischen Schwingkreis
Kapazitive Sensoren werden für verschiedenste Messzwecke, z. B. zur Druck- oder Abstandsmessung eingesetzt. Auch Temperaturen können mit geeigneten Kondensatoren gemessen werden. Als Modell eines kapazitiven Sensors wird ein Kondensator im elektromagnetischen Schwingkreis betrachtet.
Im ungedämpften elektromagnetischen Schwingkreis (siehe Material 1) wird, nachdem der Kondensator vollständig aufgeladen ist, der Schalter S von Position 1 nach 2 bewegt.
Beschreibe die Energieumwandlungen innerhalb der ersten viertel Schwingungsperiode.
Leite nachstehende Beziehung für die maximale Stromstärke im Schwingkreis her:
Bei konstanter Spannung ändert sich die gespeicherte Energie des Kondensators, wenn zwischen die Kondensatorplatten ein Dielektrikum gebracht wird. Begründe dies, ohne auf die Prozesse im Dielektrikum einzugehen.
Es wird nun im ungedämpften Schwingkreis Wasser als Dielektrikum untersucht. Gemessen wird der zeitliche Verlauf der Stromstärke für vier verschiedene Temperaturen (siehe Material 2).
Ermittle die Periodendauer sowie die Kapazität
für die Messungen 1 und 4 mithilfe von Material 2. Ergänze die Werte in Tabelle 1. Nutze auch die in Abbildung 4 dargestellte Abhängigkeit der relativen Dielektrizitätszahl von der Temperatur.
Begründe die Veränderung der Periodendauer und der Stromstärke
Der Versuchsaufbau aus Aufgabe 2 wird für die Temperaturmessung im Bereich von bis
genutzt. Eine Auswerteelektronik soll über die Frequenzänderung im zeitlichen Verlauf der Stromstärke die aktuelle Temperatur auf ein Grad Celsius genau bestimmen.
Für eine Beurteilung, ob die geforderte Messgenauigkeit erreicht wird, muss zunächst die Induktivität der Spule bestimmt werden (Material 2).
Stelle in einem Diagramm in Abhängigkeit von
für die Messwerte aus Tabelle 1 dar. Bestimme aus der Darstellung die Induktivität
der Spule.
[Kontrollwert: ]
Beurteile, ob der Aufbau für diesen Messbereich geeignet ist, wenn die Frequenzbestimmung mit einer Genauigkeit von erfolgt.
In Material 3 ist die Abhängigkeit der Kapazität von der Temperatur in für einen industriellen kapazitiven Sensor dargestellt.
Beurteile die Eignung des Sensors für die Temperaturmessung unter Berücksichtigung von drei verschiedenen Temperaturbereichen.
Weiter lernen mit SchulLV-PLUS!
monatlich kündbarSchulLV-PLUS-Vorteile im ÜberblickDu hast bereits einen Account?Material 1: Modellversuch zum kapazitiven Sensor

Abbildung 1: Schaltskizze des elektromagnetischen Schwingkreises
Material 2: Messwerte für verschiedene Temperaturen des Dielektrikums
Der Plattenkondensator hat eine Plattenfläche von
und einen Plattenabstand von
Zwischen den Kondensatorplatten befindet sich destilliertes Wasser, dessen Temperatur verändert wird.
|
Nummer der Messung |
1 |
2 |
3 |
4 |
|
Temperatur |
|
|
|
|
|
Kapazität |
|
|
||
|
Periodendauer |
|
|
||
|
|
Tabelle 1: Messwerte aus dem Zusammenhang zwischen Strom und Zeit bei verschiedenen Temperaturen

Abbildung 2: Zusammenhang zwischen Strom und Zeit bei einer Temperatur von

Abbildung 3: Zusammenhang zwischen Strom und Zeit bei einer Temperatur von

Abbildung 4: Relative Dielektrizitätszahl des Wassers in Abhängigkeit von der Temperatur
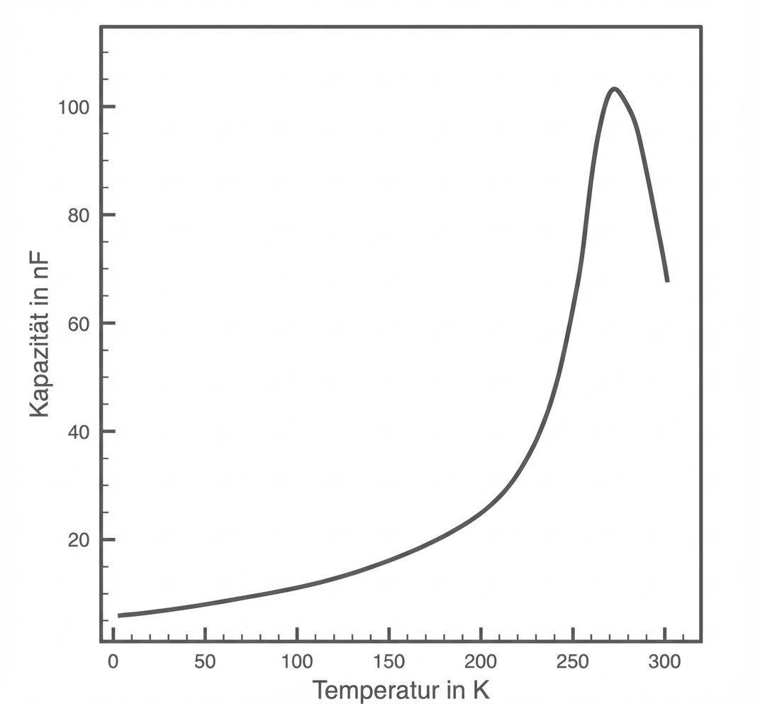
Material 3: Kapazitiver Temperatursensor CS-501
![]()
Abbildung 5: Kapazität in Abhängigkeit von der Temperatur am Sensor CS-501 |
![]()
Abbildung 6: Temperatursensor CS-501 |
Weiter lernen mit SchulLV-PLUS!
monatlich kündbarSchulLV-PLUS-Vorteile im ÜberblickDu hast bereits einen Account?Zu Beginn des Schwingungsvorgangs, zum Zeitpunkt ist der Kondensator vollständig aufgeladen und die gesamte Energie ist im elektrischen Feld des Kondensators gespeichert. Sobald der Kondensator über die Spule entladen wird, entsteht durch den Stromfluss in der Spule ein Magnetfeld, was bedeutet, dass ein Teil der zuvor elektrischen Energie in magnetische Energie umgewandelt wird. Die Lenz'sche Regel verhindert dabei den sofortigen Anstieg des Stroms durch die Spule, indem eine Gegenspannung induziert wird, die den Anstieg der Stromstärke hemmt.
Zum Zeitpunkt (mit
als der Periodendauer der Schwingung) ist der Kondensator vollständig entladen und die maximale Stromstärke
fließt durch die Spule. In dieser Phase ist die gesamte Energie im magnetischen Feld der Spule gespeichert.
In einem ungedämpften Schwingkreis bleibt die Gesamtenergie des Schwingkreises erhalten. Daher kann die maximale elektrische Energie mit der maximalen magnetischen Energie gleichgesetzt werden:
Diese Gleichung kann nun nach der maximalen Stromstärke umgestellt werden:
Die Kapazität wird durch die Formel
beschrieben. Durch Einschieben eines Dielektrikums wird
größer
wodurch die Kapazität
ebenfalls steigt.
Die gespeicherte elektrische Energie im Kondensator kann wiederum durch die Formel
beschrieben werden. In der Aufgabenstellung ist angegeben, dass
konstant ist, somit gilt
Da sich die Kapazität
durch Einschieben eines Dielektrikums erhöht, erhöht sich folglich auch die Menge der gespeicherten Elektrischen Energie
Die Periodendauern der Schwingungen lassen sich durch das Abzählen der Perioden innerhalb eines definierten Zeitintervalls bestimmen.
Mit Abbildung 2 ergibt sich somit für die Temperatur
Mit Abbildung 3 ergibt sich für die Temperatur
Die Berechnung der Kapazitäten erfolgt über die Formel
Aus Abbildung 4 lassen sich für
folgende Werte herauslesen:
und
Daraus folgt für die Kapazitäten:
Somit sieht die ausgefüllte Tabelle wie folgt aus:
|
Nummer der Messung |
1 |
2 |
3 |
4 |
|
Temperatur |
|
|
|
|
|
Kapazität |
|
|
|
|
|
Periodendauer |
|
|
|
|
|
|
|
|
|
|
Wie aus dem Material 2 hervorgeht, verringert sich die Dielektrizitätszahl bei steigender Temperatur, was gemäß Aufgabe 1 c) eine direkte Abnahme der Kapazität des Kondensators zur Folge hat. Dies beeinflusst die Schwingungseigenschaften wie folgt:
-
Da die maximale Stromstärke gemäß Aufgabe 1 b) proportional zur Wurzel der Kapazität ist (
), führt eine sinkende Kapazität zwangsläufig zu einer geringeren Amplitude der Schwingung.
-
Gemäß der Thomson’schen Schwingungsgleichung gilt die Beziehung:
Somit wird die Periodendauer
für höhere Temperaturen kleiner.
Erstellen des Diagramms mit Ausgleichsgerade

Bestimmen der Induktivität der Spule
Da zwischen der Periodendauer und der Kapazität das Verhältnis besteht (wie in Aufgabe 2 gezeigt), muss auch die Proportionalität
gelten. In einer grafischen Darstellung dieser Größen wie in obigem Diagramm ist daher eine Ursprungsgerade zu erwarten.
Die Proportionalitätskonstante bzw. Steigung dieser Ausgleichsgeraden lässt sich aus der Thomson’schen Schwingungsgleichung ableiten:
Mithilfe eines Steigungsdreiecks kann die Steigung ermittelt werden. Dafür wird beispielsweise das Wertepaar
bei
verwendet:
Durch das Umstellen der Formel nach der Induktivität ergibt sich folgender Wert:
Zur Überprüfung, ob mit dem gewählten Verfahren eine gradgenaue Temperaturmessung möglich ist, werden die Kapazitäts- und Frequenzwerte für ausgewählte Temperaturen berechnet.
Die Kapazität wird über die Gleichung
bestimmt. Diese ist auf Grund der Dielektritätszahl
temperaturabhängig.
Mit Hilfe der Abbildung 4 können für die Temperaturen für und
folgende Werte für die Dielektritätszahl ermittelt werden:
und
Daraus folgt für die zwei temperaturabhängigen Kapazitäten:
Mit der Thomsonschen Schwingungsgleichung und der Induktivität
aus Teilaufgabe 3 a) folgen somit folgende temperaturabhängige Frequenzen:
Über eine Temperaturdifferenz von ergibt sich somit eine Frequenzänderung von lediglich
Da die Messgenauigkeit auf
begrenzt ist, können innerhalb dieses Bereichs keine 12 einzelnen Temperaturstufen sicher unterschieden werden.
Die Eignung des Sensors zur Temperaturmessung hängt entscheidend davon ab, ob jedem Kapazitätswert eine eindeutige Temperatur zugeordnet werden kann. Basierend auf dem vorliegenden Material lässt sich der Einsatzbereich wie folgt unterteilen:
-
Bereich 1:
bis ca.
In diesem Intervall ist der Sensor gut zur Temperaturmessung geeignet. Die Kapazität weist mit steigender Temperatur einen deutlichen und kontinuierlichen Anstieg auf. Aufgrund dieses eindeutigen Zusammenhangs kann die Auswerteelektronik jedem gemessenen Kapazitätswert präzise eine spezifische Temperatur zuordnen.
-
Bereich 2:
bis
In diesem Bereich ist der Sensor nicht geeignet. Hier erreicht die Kapazität ihren Maximalwert und kehrt danach ihre Verlaufsrichtung um. Dies führt dazu, dass der Zusammenhang nicht mehr eindeutig ist: Einem einzigen Kapazitätsmesswert könnten zwei unterschiedliche Temperaturen zugeordnet werden (eine kurz vor und eine kurz nach dem Maximum), was eine verlässliche Bestimmung ausschließt.
-
Bereich 3: Oberhalb von
Für Temperaturen oberhalb von
ist der Sensor wieder einsetzbar. Die Kapazität sinkt in diesem Bereich mit zunehmender Temperatur stetig ab. Da hier wieder eine eindeutige (monoton fallende) Zuordnung zwischen Kapazität und Temperatur vorliegt, ist eine korrekte Messung technisch wieder möglich.

