Aufgabe 1 – Differenzierte Zellen
Fertige ein Frischpräparat des vorliegenden Pflanzenmaterials an.
Zeichne einen Gewebeausschnitt aus drei Zellen und beschrifte eine Zelle.
Die roten Blutzellen (Erythrozyten) des Menschen weisen im Bau Besonderheiten auf (M 1).
Stelle eine Hypothese zur Energiebereitstellung in den Erythrozyten auf.
Die Sichelzellanämie ist eine genetische Erkrankung, die vor allem Menschen in Afrika, aber auch in Teilen des Mittelmeerraumes und des Nahen Ostens bis Indien betrifft. Die Betroffenen bilden ein verändertes Hämoglobin (Sichelzell-Hämoglobin) aus, welches zur sichelartigen Deformierung der roten Blutzellen führt.
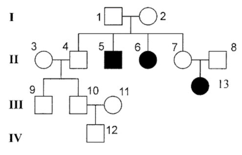
Bestimme die Genotypen im Stammbaum des Materials 2 und begründe den Erbgang.
Leite zwei mögliche Ursachen für die hohe Letalität der Sichelzellanämie bei homozygot Betroffenen ab.
Weiter lernen mit SchulLV-PLUS!
monatlich kündbarSchulLV-PLUS-Vorteile im ÜberblickDu hast bereits einen Account?M 1 Erythrozyten
Erythrozyten werden aus Stammzellen im roten Knochenmark von größeren Knochen produziert. Reife Erythrozyten des Menschen besitzen weder einen Zellkern noch Mitochondrien oder Ribosomen. Auch das Endoplasmatische Retikulum (ER) und die daraus gebildeten Organellen fehlen. Die Zellen erscheinen unter dem Mikroskop als blasse, runde Scheiben, die in der Mitte leicht eingedellt sind. Die Scheibenform verdanken die Zellen ihrem Cytoskelett. Ungefähr 35 % der Masse eines Erythrozyten wird durch das Sauerstoff bindende Protein Hämoglobin erbracht. Die Glucoseaufnahme der Erythrozyten wird nicht über Insulin reguliert, da der entsprechende Rezeptor fehlt. Stattdessen erfolgt die Aufnahme von Glucose über einen anderen Glucosetransporter, der unabhängig von Insulin arbeitet. Die durchschnittliche Lebensdauer der Erythrozyten beträgt 120 Tage. Die alternden Zellen verlieren nach und nach ihre Verformbarkeit und werden z. B. in Milz und Leber abgebaut.
M 2 Sichelzellanämie
Die Sichelzellanämie ist eine genetische Erkrankung, die vor allem Menschen in Afrika, aber auch in Teilen des Mittelmeerraumes und des Nahen Ostens bis Indien betrifft.
Das Krankheitsbild bei homozygot Betroffenen zeigt in allen Erythrozyten die Ausbildung eines veränderten Hämoglobins, welches zur sichelförmigen, starren Deformierung der sonst flexiblen Erythrozyten führt. Solche veränderten Erythrozyten heißen Sichelzellen. Für homozygot Betroffene verläuft die Sichelzellanämie häufig letal (tödlich).
Heterozygot Betroffene weisen zwar Unterschiede zu nicht Betroffenen auf (z. B. eine verringerte Anzahl Erythrozyten, veränderte Permeabilität der Erythrozytenzellmembran), bilden die sichelförmigen Erythrozyten aber nur bei starkem Sauerstoffmangel, sodass sie in der Regel kaum negativ beeinflusst sind. Sie gelten daher für das Krankheitsbild der Sichelzellanämie als gesund.

Weiter lernen mit SchulLV-PLUS!
monatlich kündbarSchulLV-PLUS-Vorteile im ÜberblickDu hast bereits einen Account?Anfertigen eines Frischpräparates, Mikroskopieren
-
mikroskopische Zeichnung eines Gewebeausschnitts aus drei Zellen, von denen eine mit den im Präparat lichtmikroskopisch sichtbaren Zellbestandteilen beschriftet ist
-
Zellform und dargestellte Zellbestandteile entsprechen dem vorgelegten Pflanzenmaterial
-
es gelten die im jeweiligen Unterricht erarbeiteten formalen Kriterien für eine mikroskopische Zeichnung, die sich von einer Skizze unterscheiden muss
Aufstellen einer Hypothese zur Energiebereitstellung in den Erythrozyten, z.B.
-
Erythrozyten generieren ATP in der Glykolyse (durch Gärung) im Zellplasma, weil
→ ihnen Glucose über einen speziellen Transporter zur Verfügung steht.
→ Hämoglobin Sauerstoff bindet, sodass außerhalb des Proteins (im Zellplasma) anaerobe Bedingungen herrschen.
→ ihnen Mitochondrien fehlen, sodass der weiterführende Stoffwechselweg der Zellatmung ausgeschlossen ist.
Bestimmen der Genotypen im Stammbaum und Begründen des Erbgangs; Ableiten von zwei möglichen Folgen
Genotypen:
1, 2, 7, 8 = Aa
3, 4, 9-12 = AA oder Aa
5, 6, 13 = aa
Erbgang:
autosomal-rezessiv ODER autosomal-kodominant
Begründung:
Mögliche Begründung für autosomal:
-
es kann keine gonosomale (X-chromosomale) Vererbung vorliegen, da sonst Person 1 das vollständige Krankheitsbild zeigen müsste, damit homozygote Tochter (6) entsteht
Mögliche Begründung für rezessiv:
-
heterozygot Betroffene (1 und 2) haben homozygote Kinder (5 und 6)
ODER
Mögliche Begründung für kodominant:
-
heterozygot Betroffene unterscheiden sich von nicht Betroffenen, es kommt aber auch nicht zur Ausprägung des vollständigen Krankheitsbildes
→ gesunde und veränderte Erythrozyten können gebildet werden, sodass beide Allele an der Merkmalsausprägung beteiligt sind
Mögliche Ursachen für Letalität homozygot Betroffener, z. B.
-
verändertes Hämoglobin könnte Sauerstoffbindung beeinträchtigen
→ Sauerstoffunterversorgung lebenswichtiger Organe
-
starre, sichelförmige Deformierung der Erythrozyten könnte Fließeigenschaften des Blutes verändern und ein Zusammenklumpen von Blutzellen begünstigen
→ häufigere Blutgerinnsel mit Schlaganfall oder Herzinfarkt als möglichen Folgen